
8月24日,国家自然科学基金委员会公布了2023年度集中接收期项目的评审结果。截止目前,海角社区
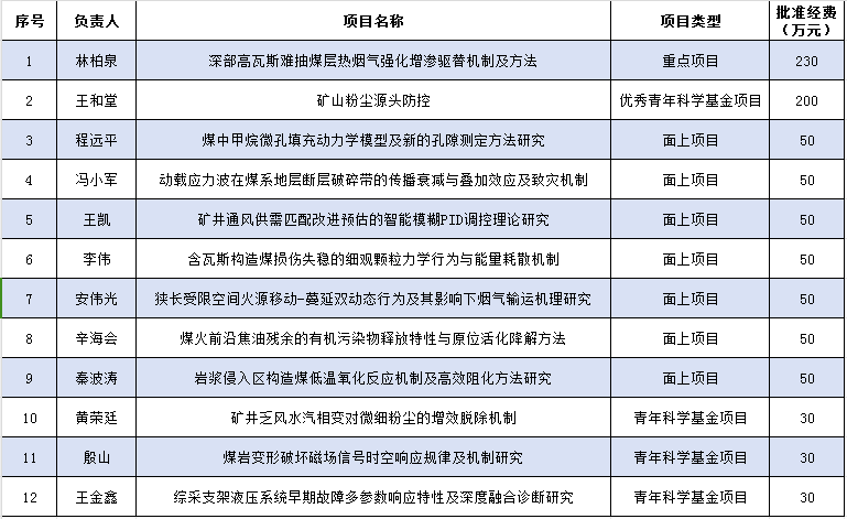
共有12个项目获得资助,其中基金重点项目1项,优秀青年科学基金项目1项,面上项目7项,青年项目3项,获资助直接经费870万元。海角社区
林柏泉教授申报的“深部高瓦斯难抽煤层热烟气强化增渗驱替机制及方法”项目获得重点项目资助,王和堂教授申报的“矿山粉尘源头防控”项目获得优秀青年科学基金项目资助。学院青年和面上项目集中接收期平均立项率达29.4%。自2019年以来,学院已连续5年获批国家自然科学基金重点项目,今年又同时获批了优秀青年科学基金项目,学院基础研究能力得到不断夯实。
学院高度重视国家自然科学基金项目申报组织工作,有统筹、有规划地开展各项工作。一、积极与科学技术研究院建立联动机制,邀请科研院的专家对全院教师开展申报指南研讨,提前布局,拓展渠道,提前做好组织策划工作;二、学院先后组织多场相关国家科学项目申报讲座,积极引导广大教师科学、高效申报项目;三、在申报过程中,邀请多位专家对教师的基金项目申报书进行指导交流、凝练提高,着力提升申请书的质量;四、发挥团队作用,各个团队举办基金申报辅导与经验交流会,对申报书进行细致指导;五、严把申请材料形式审查关,分层次、多轮次进行院内外审查,提升项目申请质量。
新闻来源:研究生与科研工作办公室
责任编辑:魏静
审 核 人:王亮